会社案内
工場
実績
採用
採用TOP
リクルートメッセージ
私と鋼のものがたり
求める人物像
スタッフ紹介
データでみる
お仕事紹介
インターンシップ
福利厚生・資格取得
採用情報
エントリー/お問い合わせ
お問い合わせ
NEWS
会社案内
工場
実績
採用
採用TOP
リクルートメッセージ
私と鋼のものがたり
求める人物像
スタッフ紹介
データでみる
お仕事紹介
インターンシップ
福利厚生・資格取得
採用情報
エントリー/お問い合わせ
お問い合わせ
アクセス
076-455-0300
営業時間|9:00 ~17:00
土・日・祝日を除く
NEWS
2023.12.11
お知らせ
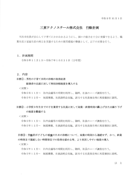
「一般事業主行動計画」を策定しました!
前の記事
一覧に戻る
次の記事
最近の投稿
2026.03.07
会社説明会のご案内
お知らせ
教育・研修
求人
2026.02.06
「インターンシップ」の開催について
お知らせ
教育・研修
2025.11.20
今年も一般事業主行動計画を策定しました!
お知らせ
カテゴリー
お知らせ (9)
教育・研修 (3)
求人 (3)
その他 (3)
アーカイブ
Deprecated
: 関数 attribute_escape は、バージョン 2.8.0 から
非推奨
になりました ! 代わりに esc_attr() を使用してください。 in
/home/www/025/WS025681/htdocs/wp-includes/functions.php
on line
6085
Select Month
2026年3月 (1)
2026年2月 (1)
2025年11月 (1)
2024年3月 (1)
2023年12月 (1)
2023年7月 (2)
2023年6月 (1)
2023年5月 (1)